Hola amigos,
Hace tiempo que tenemos disponible una controladora de disco para MSX y sus instrucciones de construcción.
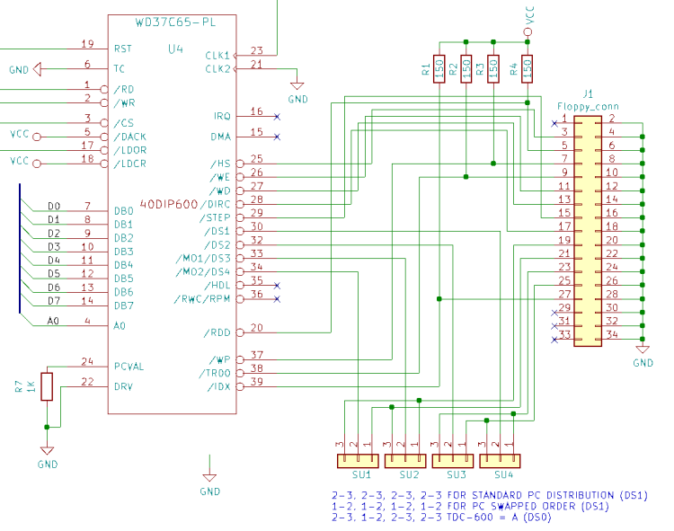
Ahora hemos añadido un análisis del funcionamiento lógico del circuito para aquellos que quieran avanzar en el conocimiento del hardware.
Sirve de ejemplo ilustrativo para mostrar como funcionan otros muchos interfaces para añadir dispositivos al sistema.
Esperamos que os guste.
https://msxmakers.design.blog/proyectos/proyecto-tdc-600/tdc-600-como-funciona/
Saludos cordiales.
MSXMakers.




Jordi hola,
Ya la tengo, todo perfecto,
muchas gracias
Jose
Enviado de Samsung Mobile
Get Outlook for Android
________________________________
Me gustaMe gusta
jaaaaaaaaaaaaaaaa me parto
Me gustaMe gusta