PCB de la mini-fuente DC-DC

Índice

  1. Primeras versiones del proyecto.
  2. Añadiendo funciones al circuito.
  3. Versión actual
  4. Instrucciones paso a paso.
    4.1. Montaje con el barril invertido.
    4.2. Montaje con un punto de soldadura.
    4.3. Montaje anclado al interruptor.

Primeras versiones del proyecto

La placa adaptadora de mini-fuente DC-DC es un PCB que amplia el OMEGA permitiendo mejorar su sistema de alimentación.

Inicialmente, el diseño del omega contemplaba un conector de barril de 2,1mm para su alimentación a 5v o un conector de 8 pines para alimentar la placa base con +5v, -12v y +12v.
Ni siquiera el encendido mediante un interruptor estaba contemplado.

Aunque el OMEGA MSX puede funcionar simplemente con los 5v del conector de barril, hay múltiples interfaces que no funcionarían al requerir de esos otros voltajes, por tanto, obtener todos los voltajes se convirtió en crucial.

Se nos ocurrió una forma sencilla de obtener los voltajes de +12 y -12v sería alimentar el omega con una fuente de 5v por el conector de barril y añadir un circuito llamado «eletechsup DD1718PA 12V miniDC dual voltage converter module» al segundo conector de alimentación (J10), que tomaría 5v como entrada y devolvería el resto de voltajes a la placa base.
Esto sólo requería de un pcb que interconectara los pines necesarios entre la placa base y el módulo DC-DC.

El circuito de la foto se llamó adaptador mini DC 1.2
Este circuito funcionó muy bien, pero pronto fue necesario ampliarlo, cuando incorporamos el sombrero FM al Omega. Este necesitaba ser alimentado con +12 y -12v y tuvimos que añadir un conector de 3 pines para esta función. Esa fue la versión 1.3 del adaptador mini-DC:

Añadiendo funciones al circuito

Conforme el proyecto Omega crecía, fueron apareciendo nuevas ampliaciones posibles que alimentar de la fuente. Así, si queríamos incorporar una disquetera a la caja el primer paso necesario era donde tomar la alimentación, y del mismo modo otros accesorios.

Así se comenzó el diseño de una nueva placa que incorporase conectores de alimentación para varios accesorios:

  • 1 conector de 4 pines para una disquetera integrada
  • 1 conector de 3 pines para alimentar el sombrero FMPAC
  • 1 conector de 5v para un amplificador de audio (altavoces integrados en la carcasa)
  • 1 conector de 5v para un convertidor de señal de video (vga o hdmi)

Además de todo lo anterior, decidimos incorporar el interruptor de encendido en la nueva placa, fusibles de protección independientes para cada linea, un diodo de protección para corrientes inversas y otro por si la fuente conectada fuera de un valor incorrecto como por ejemplo 9v (es mucho más común pensar en una fuente de 9v con un conector de barril). El diseño de este circuito fue como se muestra:

Como el circuito incorpora un interruptor que corta la tensión proveniente del conector de barril, dicho conector debía pasar de la placa base del Omega a esta, al menos el cable positivo.

El interruptor es ahora de 3 posiciones «ON-ON» y al apagar el ordenador conecta R1 entre Vcc y GND. De este modo, los condensadores del circuito se descargan de manera rápida evitando que nada se dañe por muy rápido que saquemos o entremos un cartucho tras el apagado.

Tras esto están los conectores de alimentación de 5v previstos para una ampliación de audio y video, y sus respectivos fusibles. Ni que decir tiene que los valores de fusibles se calcularon para estas aplicaciones en concreto y deberían ser re-calculados para otro uso. Observad los valores indicados abajo mejor que lo indicado en el esquema.

A continuación, siguiendo el circuito, viene F3. Este fusible protege la alimentación de la placa base junto con la disquetera, lo que resultó ser un pequeño fallo de diseño.

Tras este están conectados 2 diodos de protección. Como el diseño del Omega utilizó un conector de alimentación tan genérico, conectar una fuente distinta a la correcta por accidente es un problema a considerar. De modo que como medida de seguridad se decidió añadir 2 diodos: D1 es un diodo de potencia pensado para proteger al Omega en el caso de conectar una fuente con polaridad invertida, y D2 es un diodo zener que protegería al omega en caso de conectar accidentalmente una fuente de mayor voltaje (por ejemplo 9v).

No hice ningún calculo que garantice lo que puede ocurrir en tal caso ni he realizado una prueba de fuego para garantizar que sucedería, pero cabe suponer que en tales casos el fusible cortaría la corriente antes de permitir grandes males. En cualquier caso el planteamiento siempre fue que sería mejor esto que nada.

Por último sólo falta el conector hacia el convertidor eletechsup, 2 fusibles más (de 50mA) para esas 2 lineas de tensión, y un conector de 3 vias (+12, GND y -12v) que alimentará el FMPAC interno.

Los fusibles rearmables se identifican por un valor de corriente en su carcasa que suele ser la mitad de su corriente de disparo.

Más información sobre esta versión de circuito aquí.

Lista de materiales DC 1.5 (BOM)

ReferenciaqtyValorenlace
D11Diodo 1N4007diodo
D21Diodo zener 5.6vzener
F11Fusible reseteable 500mA (1A)fusible
F21Fusible reseteable 750mA (1,5A)fusible
F31Fusible reseteable 1.6A (3,2A)fusible
F4, F52Fusible reseteable 50mA (100mA)fusible
J11conector de barril DC, pin de 2.1mmconector DC
J101Cabecera hembra de 1×08header
J2, J32Conector vertical JST macho de 2 pinJST
J41Conector estándar de 4 pines a 90º4pin
J51Conector vertical JST macho de 3 pinJST
J61Cabecera hembra de 1×05header
no REF1Interruptor SPDT ON-ON (6A)switch
PCB1PCB mini DC 1.5DC 1.5
R11Resistencia de 120R 1/4 Wresistencia
SW11Bloque de terminales de 3 viasbloque

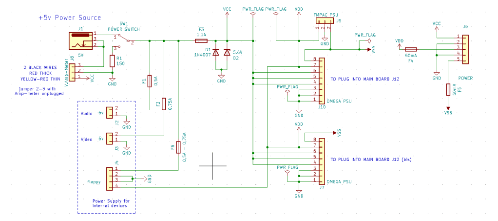
Versión Actual (DC 1.6b)

Este es el esquema del circuito:

Cambios sobre la versión anterior:
El fusible que anteriormente protegía la placa base y la disquetera, ahora se ha separado en dos, uno para la placa base (F3) y otro para la disquetera (F6).
Ahora hay 2 conectores de 8 pines conectados para poder ubicar el conector en 2 posiciones (ver comentario más adelante).
Además se ha añadido otro conector de 3 pines para poder conectar un amperímetro al circuito y medir el voltaje y corriente instantánea de todo el circuito.

Lista de materiales DC 1.6 (BOM)

ReferenciaqtyValorenlace
D11Diodo 1N4007diodo
D21Diodo zener 5.6vzener
F1, F62Fusible reseteable 500mA (1A)fusible
F21Fusible reseteable 750mA (1,5A)fusible
F31Fusible reseteable 1.1A (2,2A)fusible
F4, F52Fusible reseteable 50mA (100mA)fusible
J11conector de barril DC, pin de 2.1mmconector DC
J101Cabecera hembra de 1×08header
J2, J32Conector vertical JST macho de 2 pinJST
J41Conector estándar de 4 pines a 90º4pin
J5, J81Conector vertical JST macho de 3 pinJST
J61Cabecera hembra de 1×05header
no REF1Interruptor SPDT ON-ON (6A)switch
PCB1PCB mini DC 1.5DC 1.5
R11Resistencia de 120R 1/4 Wresistencia
SW11Bloque de terminales de 3 víasbloque

Instrucciones paso a paso, v1.5 y 1.6

Hay al menos 3 formas de construir esta placa dependiendo de nuestra preferencia y el espacio disponible.

Montaje con el barril invertido.

El barril invertido es la primera forma que se me ocurrió para añadir este circuito al Omega.
Se trata de desoldar el barril de la placa base y soldarlo cara abajo en la nueva placa.
Esta quedaría sujeta a la placa base por el conector J10 de 8 pines.
Lo primero que vamos a soldar es el diodo zener d2 que está demasiado cerca del conector J10 en el adaptador DC 1.5.

A continuación preparamos el conector hembra de 8 pines, para este montaje recomiendo un conector KF2510 hembra para cable (como el de la imagen). Primero lo marcamos y cortamos el conector para evitar el exceso de altura de este:

Ahora soldamos un trozo de hilo a cada conector metálico y los insertamos en el conector de plástico antes de cortar el sobrante:

Seguimos hasta tener listo el conector y luego lo soldamos en la PCB. Quedará tal que así:

Ahora giramos la placa y seguimos soldando D1, R1, J2, J3, J4, J5. También F1-F5.

En la imagen yo he soldado zócalos para los fusibles pero que eso no os despiste.

La mejor forma de soldar el barril en su sitio es hacer lo siguiente. Primero insertamos el conector de alimentación a través de la carcasa en el conector de barril, aun sin soldar.

A continuación colocamos la PCB encima insertando el conector de 8 pines.

y soldamos el conector directamente en su sitio.

Una vez soldados los 3 pines firmemente, ya podemos extraer de nuevo la PCB haciendo palanca con unas pinzas (el conector de 8 pines utilizado no sale con facilidad).

Una vez fuera soldamos los elementos restantes, el bloque de terminales para el interruptor y el conector hembra del conversor de voltajes.

También hay 2 maneras de soldar la mini fuente conversadora de voltajes, cara arriba o cara abajo. Os lo muestro en las imágenes siguientes para que elijáis vosotros mismos.

Montaje con un punto de soldadura.

Después de un tiempo utilizando el montaje anterior se me ocurrió una solución alternativa, mantener el barril en la placa base pero soldar el pin central hacia arriba.
En esta ocasión os muestro como lo hice con la versión 1.6 de la placa, estos son los pasos:

El conector de barril debe estar soldado en la placa base del omega pero el pin central debe estar girado hacia arriba.

Para que el circuito 1.6 funcione hay que hacer un puente conectando los pines 2 y 3 del conector J8 como muestra la imagen siguiente.

Si preferís añadir el conector para el amperímetro, también podéis puentear los pines con un jumper siempre que no tengáis el amperímetro conectado.

A diferencia que en el montaje anterior, soldaremos un conector hembra de tipo PCB en J10. Esto facilitará significativamente su inserción en la placa base del Omega.

Una vez hecho esto, soldamos todos los componentes tal como se explicó para la versión 1.5 (montaje de barril). Apenas hay un fusible más que soldar .

Tened cuidado con lo siguiente, las soldaduras que van a quedar por encima de los condensadores no deben sobresalir, así que cortamos los pines al ras y utilizamos poco estaño para conseguir esto tal como en la fotografía siguiente.

Una vez soldados todos componentes mencionados faltará conectar esta placa con el conector de barril. Para ello insertamos la placa en el conector J10 de la placa base y hacemos coincidir el pin central del barril con la PCB superior para soldarlo.

He aquí el resultado:

El único inconveniente de este montaje es que vais a necesitar utilizar el soldador si quereis volver a desmontarlo, pero es la forma de conexión más fuerte para evitar problemas al insertar o extraer la fuente de alimentación.

Montaje anclado al interruptor

El montaje anterior funciona bien con la caja de impresión 3D, pero se quedó sin espacio en la caja de acrílico XL diseñada por capsule. Por eso hemos ideado otra forma (una más) de conectar este circuito.
Se trata simplemente de unir esta placa por cables para poder cambiar su ubicación con respecto de la placa base del Omega, en cambio el interruptor si puede estar soldado y servirá de soporte.
Empezamos soldando los componentes del PCB excepto J10, J6, el interruptor y el conector de barril, así:

A continuación solamos unos cables en J10.

Y en el otro extremo ponemos un conector hacia la placa base.

Y soldamos también otro cable que una el conector central del barril de ambas placas

A continuación deberemos elegir si soldar el interruptor por detrás o lateralmente:

Y una vez todo soldado podremos anclar el interruptor a la carcasa y conectar todos los cables de suministro.

Jordi Solís para MSXmakers!


Construyamos algo juntos.


Deja un comentario

Diseña un sitio como este con WordPress.com
Comenzar